Actividad 4
1. Que es El Modelo de Datos Entidad-Relación (E/R)
2. Que son Entidades y Relaciones
3. De que Manera se realiza Representación gráfica de Entidades y Relaciones
4. ¿Cómo se pasa del esquema E/R a las tablas? Y ejemplos
Ingresar al sigueinte link para tomar la informacion para resolver la actividad
https://basededatos.umh.es/e_r.htm
5. ¿Que son tablas realacionale? Y ejemplos
6. Diseñar en excel modelo Entidad Relación para Base datos del colegio
Nota: recordar que cada pregunta deber y acompañada de los link o paginas donde se consulto, de un aporte personalde lo que se entendio en cada pregunta minimo de dos parrafo (cada párrafo de 5 lineas), se debe insertar una imagen que tenga relacion con el tema con su respectivo link, además se debe insertar un video que tenga relacon con el tema o la pregunta. Despues de ver y escuchar el video debe colocar un resumen debajo de el de lo que entendio minimo de un parrafo.
Leer más: https://trecnologiaeinformatica-iearm.webnode.es/novenos/tecnologia-e-informatica/actividades/actividad-4/
Crea tu propia web gratis: https://www.webnode.es
1. Cuando se utiliza una base de datos para gestionar información, se está plasmando una parte del mundo real en una serie de tablas, registros y campos ubicados en un ordenador; creándose un modelo parcial de la realidad. Antes de crear físicamente estas tablas en el ordenador se debe realizar un modelo de datos.
Se suele cometer el error de ir creando nuevas tablas a medida que se van necesitando, haciendo así el modelo de datos y la construcción física de las tablas simultáneamente. El resultado de esto acaba siendo un sistema de información parcheado, con datos dispersos que terminan por no cumplir adecuadamente los requisitos necesarios.
VIDEO:
2. El modelo de datos más extendido es el denominado ENTIDAD/RELACIÓN (E/R) En el modelo E/R se parte de una situación real a partir de la cual se definen entidades y relaciones entre dichas entidades:
Entidad.- Objeto del mundo real sobre el que queremos almacenar información (Ej: una persona). Las entidades están compuestas de atributos que son los datos que definen el objeto (para la entidad persona serían DNI, nombre, apellidos, dirección,...). De entre los atributos habrá uno o un conjunto de ellos que no se repite; a este atributo o conjunto de atributos se le llama clave de la entidad, (para la entidad persona una clave seria DNI). En toda entidad siempre hay al menos una clave que en el peor de los casos estará formada por todos los atributos de la tabla. Ya que pueden haber varias claves y necesitamos elegir una, lo haremos atendiendo a estas normas:
Que sea única.
Que se tenga pleno conocimiento de ella.- ¿Por qué en las empresas se asigna a cada cliente un número de cliente?.
Que sea mínima, ya que será muy utilizada por el gestor de base de datos.
Relación.- Asociación entre entidades, sin existencia propia en el mundo real que estamos modelando, pero necesaria para reflejar las interacciones existentes entre entidades. Las relaciones pueden ser de tres tipos:
Relaciones 1-1.- Las entidades que intervienen en la relación se asocian una a una (Ej: la entidad HOMBRE, la entidad MUJER y entre ellos la relación MATRIMONIO).
Relaciones 1-n.- Una ocurrencia de una entidad está asociada con muchas (n) de otra (Ej: la entidad EMPERSA, la entidad TRABAJADOR y entre ellos la relación TRABAJAR-EN).
Relaciones n-n.-Cada ocurrencia, en cualquiera de las dos entidades de la relación, puede estar asociada con muchas (n) de la otra y viceversa (Ej: la entidad ALUMNO, la entidad EMPRESA y entre ellos la relación MATRÍCULA).

video:
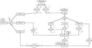
3.Representación gráfica de Entidades y Relaciones
Para asimilar fácilmente un diseño de datos cuando se emplea el modelo E/R se utilizan los siguientes elementos gráficos:
La utilización de estos elementos dará como resultado lo que se denomina el esquema entidad-relación de la base de datos. Los ejemplos que se incluyen en el apartado anterior, gráficamente quedarían como sigue:

vedio:
4.¿Cómo se pasa del esquema E/R a las tablas?
Para cada entidad del esquema se creará una tabla con tantos campos como atributos tenga la entidad. Ejemplo:
Tabla 'TRABAJADOR'
DNI NUM_SS nombre-apellidos ...
11111111 XXXXXXXXXXX Fulano de tal ...
22222222 YYYYYYYYYYY Mengano de cual ...
...... ...... ...... ......
Las relaciones 1-1 se pueden reflejar incluyendo en una de las dos tablas un campo en el que poder colocar la clave del elemento de la otra tabla con el que se está relacionado. Ese nuevo campo que se incluye en la tabla recibe el nombre de clave ajena. Ejemplo:
Tabla 'HOMBRE'
DNI Nombre ...
11111111 ... ...
22222222 ... ...
... ... ...
Tabla 'MUJER'
DNI Nombre ... DNI-ESPOSO
33333333 ... ... 11111111
44444444 ... ... (nulo)
... ... ... ...
Donde el campo DNI-ESPOSO es clave ajena de la tabla HOMBRE. Aquí hay que hacer notar que el campo DNI-ESPOSO puede tomar o bien un valor nulo, en el caso de aquellas mujeres que no estén casadas, o bien el valor de alguno de los DNI de la tabla HOMBRE, en el caso de las mujeres casadas; en este segundo caso, ese DNI (la clave ajena) no se deberá repetir en ningún otro registro de la tabla MUJER.
Las relaciones 1-n se representan de forma muy parecida a como se ha explicado para las relaciones 1-1. La diferencia está en que ahora no es indiferente donde se coloque la clave ajena, esta debe estar obligatoriamente en la tabla del 'mucho' (n); y además, para este caso si se permitirá que haya valores repetidos en dicho campo. Ejemplo:
Tabla 'EMPRESA'
CIF Nombre ...
XX-1111-AA ... ...
YY-2222-BB ... ...
... ... ...
Tabla 'TRABAJADOR'
DNI Nombre ... CIF
11111111 ... ... XX-1111-AA
22222222 ... ... YY-2222-BB
33333333 ... ... YY-2222-BB
44444444 ... ... XX-1111-AA
... ... ... ...
Para representar las relaciones n-n en tablas lo que se hace es crear una nueva tabla solamente para la relación. Esta nueva tabla tendrá dos claves ajenas y su propia clave estará formada por la unión de las claves ajenas. Ejemplo:
Tabla 'ALUMNO'
DNI Nombre ...
11111111 ... ...
22222222 ... ...
... ... ...
Tabla 'ASIGNATURA'
COD-ASIGNATURA Nombre ...
01 ... ...
02 ... ...
... ... ...
Tabla 'MATRÍCULA'(esta es la relación)
DNI COD_ASIGNATURA NOTA
11111111 01 7.5
11111111 02 6.25
22222222 01 5.5
22222222 02 8
... ... ...
En la tabla MATRÍCULA es donde se refleja la relación. La clave de dicha tabla está formada por los campos DNI y COD-ASIGNATURA ; y cada uno de ellos es clave ajena, el primero de ALUMNO y el segundo de ASIGNATURA. Hacer ver aquí que la tabla MATRICULAS puede tener más campos además de los que son clave ajena como ocurre en el ejemplo; la tabla añade además un campo NOTA.
Ejemplo de una Universidad
Creación de Tablas
Tabla Alumno
En una Universidad, si tenemos la entidad Alumno que definimos como:
Tabla ALUMNO(DNI, Nombre, Apellido1, Apellido2, Telefono, Calle, Ciudad, Provincia, FNacimiento, EstadoCivil)
CP: DNI
Creando la tabla en vista "Diseño" obtenemos:
Tabla Asignatura
Y la entidad Asignatura definida como:
ASIGNATURA(Codigo, Nombre, Creditos, Dni_prof, Observaciones)
CP:Codigo
Creando la tabla en vista "Diseño" según se muestra en el siguiente Video en formato windows media player
Tabla Matricula
Y sabiendo que un alumno se puede matricular de muchas asignaturas y que una asignatura a su vez puede tener muchos alumnos matriculados, podemos definir entre ambas entidades la relación (n-m) matricula como:
MATRICULA(DNI, Codigo_asig, Fecha, Nota)
CP:DNI,Codigo_asig,Fecha
Y la tabla quedaría como:
Creación de Relaciones
Seleccionamos la opción Relaciones del menú Herramientas:
Agregamos las tablas (Alumno,Asignatura y Matricula):
Que son:
Y por último sólo falta arrastrar los campos relacionados de la tabla con la relación 1 a la tabla con la relación muchos, es decir crear las relaciones, en las que seleccionaremos siempre :
Exigir Integridad Referencial
Actualizar en cascada los campos relacionados
Eliminar en cascada los registros relacionados
En el caso de Alumno-Matricula (1 Alumno.DNI se puede repetir n veces en Matricula.DNI) arrastramos el Alumno.DNI sobre la Matricula.DNI:
Y si repetimos la misma operación entre Asignatura.Codigo y Matricula.Codigo_asig queda el esquema E-R en Access según se muestra en la figura siguiente:
A continuación tenemos un vídeo en formato Windows Media Player donde se muestra cómo se construyen ambas relaciones.

VIDEO:
5.Una Base de Datos Relacional, es una base de datos que cumple con el modelo relacional, el cual es el modelo más utilizado en la actualidad para implementar bases de datos ya planificadas. Permiten establecer interconexiones (relaciones) entre los datos (que están guardados en tablas), y a través de dichas conexiones relacionar los datos de ambas tablas, de ahí proviene su nombre: "Modelo Relacional". Tras ser postuladas sus bases en 1970 por Edgar Frank Codd, de los laboratorios IBM en San José (California), no tardó en consolidarse como un nuevo paradigma en los modelos de base de datos.

video:
